Com videoaulas práticas, aprenda a usar recursos e opções avançadas do Simulation, testando seus projetos no ambiente virtual do SolidWorks. Adquira conhecimento e torne-se um projetista especializado em simulações no SolidWorks, projetando com mais confiança e facilidade. Aprenda sobre os Solvers e suas opções, simule peças com malha mista, aplique diversos conectores, como molas, soldas e rolamentos; use carga remota, aplique métodos de solução adaptativos e muito mais! Seja um projetista de sucesso usando recursos de CAE do SolidWorks.
Objetivos
- Ensinar a usar recursos avançados do suplemento Simulation
- Aprofundar o conhecimento para realização de simulações no suplemento Simulation
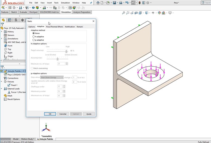
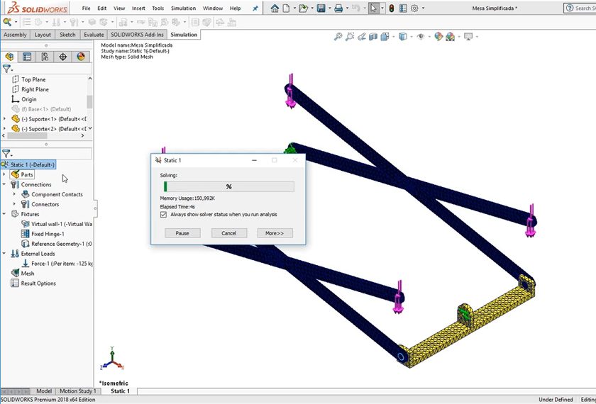
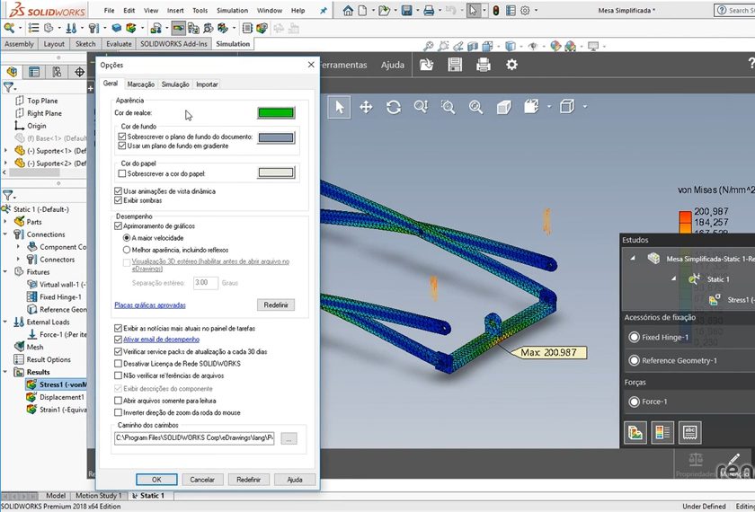
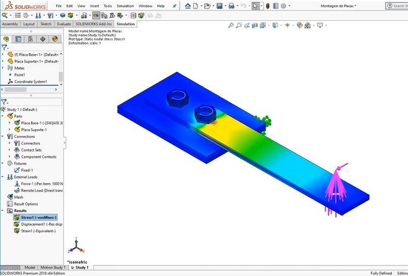
- Ensinar a usar métodos de solução adaptativos, trabalhar com malha mista, usar conectores avançados, mostrar opções avançadas para a malha e os Solvers
A quem se destina
- Usuários do suplemento Simulation que desejam realizar simulações avançadas
- Profissionais da área de projetos que desejam simular seus modelos no ambiente virtual, otimizando-os e reduzindo o tempo de concepção
















Ainda não há resenhas.