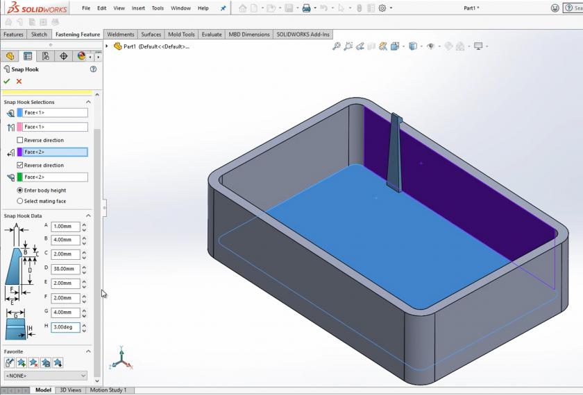
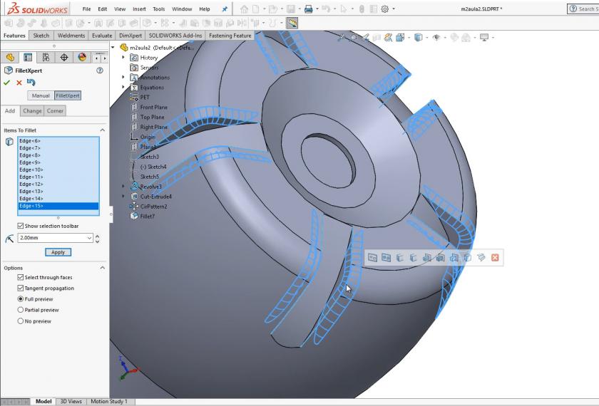
Este curso ensina os recursos do SolidWorks para facilitar a criação de vários detalhes em 3D para peças plásticas. Com aulas dinâmicas, exemplos práticos e exercícios para você treinar, tenha um aprendizado completo dos comandos Snap Hook, Snap Hook Groove, Mounting Boss, Vent, Lip/Groove, Rib, Draft e Draft Analysis. Crie peças sólidas com ângulo de extração adequado, ganchos de encaixe, ressaltos de suporte, ranhuras, saliências, aberturas para ventilação, nervuras e muito mais. Aprenda a criar peças plásticas facilmente no SolidWorks e faça parte de um mercado em ampla expansão.
Objetivos
- Otimizar o modelamento de peças plásticas, utilizando recursos de fixação e extração exclusivos
- Desenvolver peças plásticas com encaixes, nervuras, ressaltos, ranhuras, saliências e detalhes para ventilação, aplicando comandos específicos do SolidWorks
- Ensinar técnicas para agilizar a criação e acertividade no modelamento de peças plásticas
A quem se destina
- Todos que desejam aprender a utilizar recursos e técnicas específicas para o modelamento de peças plásticas
- Projetistas de produtos, engenheiros, estudantes e todos os interessados em otimizar o modelamento de peças plásticas
- Usuários do SolidWorks que desejam conhecer mais recursos e ampliar seu conhecimento no software


















Ainda não há resenhas.