Aliando a melhor didática EAD com a experiência de profissionais certificados, aprenda facilmente a criar projetos completos no SolidWorks 2018. Crie esboços, modele peças e simule com SimulationXpress. Aplique equações e configurações, importe e exporte arquivos e muito mais! Com videoaulas explicativas, exemplos práticos e exercícios para treinar, tenha um aprendizado rápido e se destaque no mercado!
Objetivos
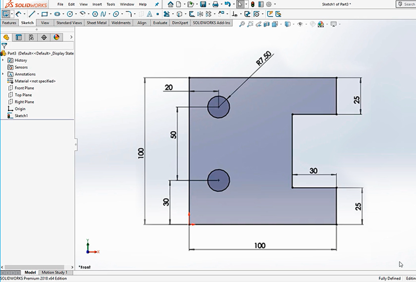
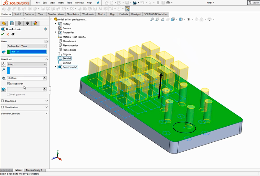
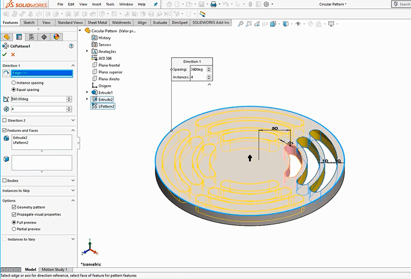
- Ensinar a usar recursos do SolidWorks para modelar peças, desenhando os esboços, aplicando as restrições e adicionando o material sólido
- Explicar sobre intenção de projeto, como usar equações para parametrizar modelos, aplicar configurações e simular esforços com o SimulationXpress
A quem se destina
- Técnicos, Engenheiros, Tecnólogos, Projetistas, Desenhistas, Ferramenteiros, Desenvolvedores de Produtos, Estudantes e todos interessados em aprender um dos softwares CAD 3D mais utilizados no mercado, o SolidWorks
















Ainda não há resenhas.