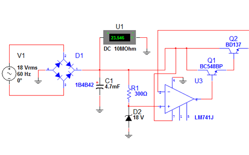
A eletrônica é uma área que precisa de profissionais cada vez mais especializados. Com este pacote de cursos você aprenderá os fundamentos para tornar-se um projetista de circuitos eletrônicos analógicos e digitais. Você aprenderá desde o início, sobre os fundamentos da eletricidade e suas grandezas. Aprenderá sobre sensores, eletrônica industrial e também a eletrônica analógica, conhecendo os componentes e suas funcionalidades, a simbologia e os instrumentos de medição. Para facilitar o aprendizado serão criados vários tipos de circuitos ensinando a calcular e dimensionar os componentes. O curso faz uso de um simulador virtual mundialmente conhecido o Multisim, desta forma são realizados vários testes virtuais a fim de visualizar os resultados de seus projetos. Nos estudos da eletrônica digital serão vistos os conceitos iniciais, vários tipos de circuitos digitais e suas simulações e ao final você estará apto a projetar um relógio digital. Seja competente num mercado em crescimento acelerado. Aprenda com a Render!
A quem se destina
- Estudantes que desejam aprender Eletrônica ou aperfeiçoar seu aprendizado, projetistas e técnicos que desejam aprender a usar os simuladores; todas as pessoas interessadas em aprender Eletrônica.













